Cart Architecture Overview
In this document, you’ll learn about the Cart entity, its relation to other entities, and how the cart completion strategy is implemented.
Overview
The cart allows customers to go from browsing products to completing an order. Many actions can be performed on a cart, like adding line items, applying discounts, creating shipping methods, and more before eventually completing it and creating an Order.
Cart Entity Overview
A cart is represented by the Cart entity. Some of the Cart entity’s attributes include:
email: The email the cart is associated with.type: A string indicating what the cart is used for. Its value can be:defaultif the cart is used to place an order.swapif the cart is used to create and register a swapdraft_orderif the cart is used to create and complete a draft order.payment_linkif the cart is used for a payment link.claimif the cart is used to create a claim.
completed_at: the date the cart was completed. A completed cart means that it has been used for its main purpose. For example, if the cart is used to place an order, then a completed cart means that the order was placed.payment_authorized_at: the date a payment was authorized.
There are other important attributes discussed in later sections. Check out the full Cart entity in the entities reference.
Cart Totals Calculation
By default, the Cart entity doesn’t hold any details regarding the totals. These are computed and added to the cart instance using the CartService's decorateTotals method. There's also a dedicated method in the CartService, retrieveWithTotals, attaching the totals automatically. It is recommended to use this method by default when you need to retrieve the cart.
The cart’s totals are calculated based on the content and context of the cart. This includes the selected region, whether tax-inclusive pricing is enabled, the chosen shipping methods, and more.
The calculated cart’s totals include:
shipping_total: The total of the chosen shipping methods, with taxes.shipping_tax_total: The applied taxes on the shipping total.discount_total: The total of the applied discounts.raw_discount_total: The total of the applied discounts without rounding.item_tax_total: The total applied taxes on the cart’s items.tax_total: The total taxes applied (the sum ofshipping_tax_totalanditem_tax_total).gift_card_total: The total gift card amount applied on the cart. If there are any taxes applied on the gift cards, they’re deducted from the total.gift_card_tax_total: The total taxes applied on the cart’s gift cards.subtotal: The total of the items without taxes or discounts.total: The overall total of the cart.
If you have tax-inclusive pricing enabled, you can learn about other available total fields here.
The cart’s totals are retrieved by default in all the cart’s store APIs.
Cart Completion
The cart completion functionality is implemented inside the strategy cartCompletionStrategy. This allows you to customize how the process is implemented in your store.
You can initiate the cart completion process by sending a request to the Complete Cart endpoint.
Idempotency Key
An Idempotency Key is a unique key associated with a cart. It is generated when the cart completion process is started and can be used to retry cart completion safely if an error occurs. The idempotency key is stored in the Cart entity under the attribute idempotency_key.
You can learn more about idempotency keys here.
Cart Completion Process
You can learn how to override the cart completion strategy here.

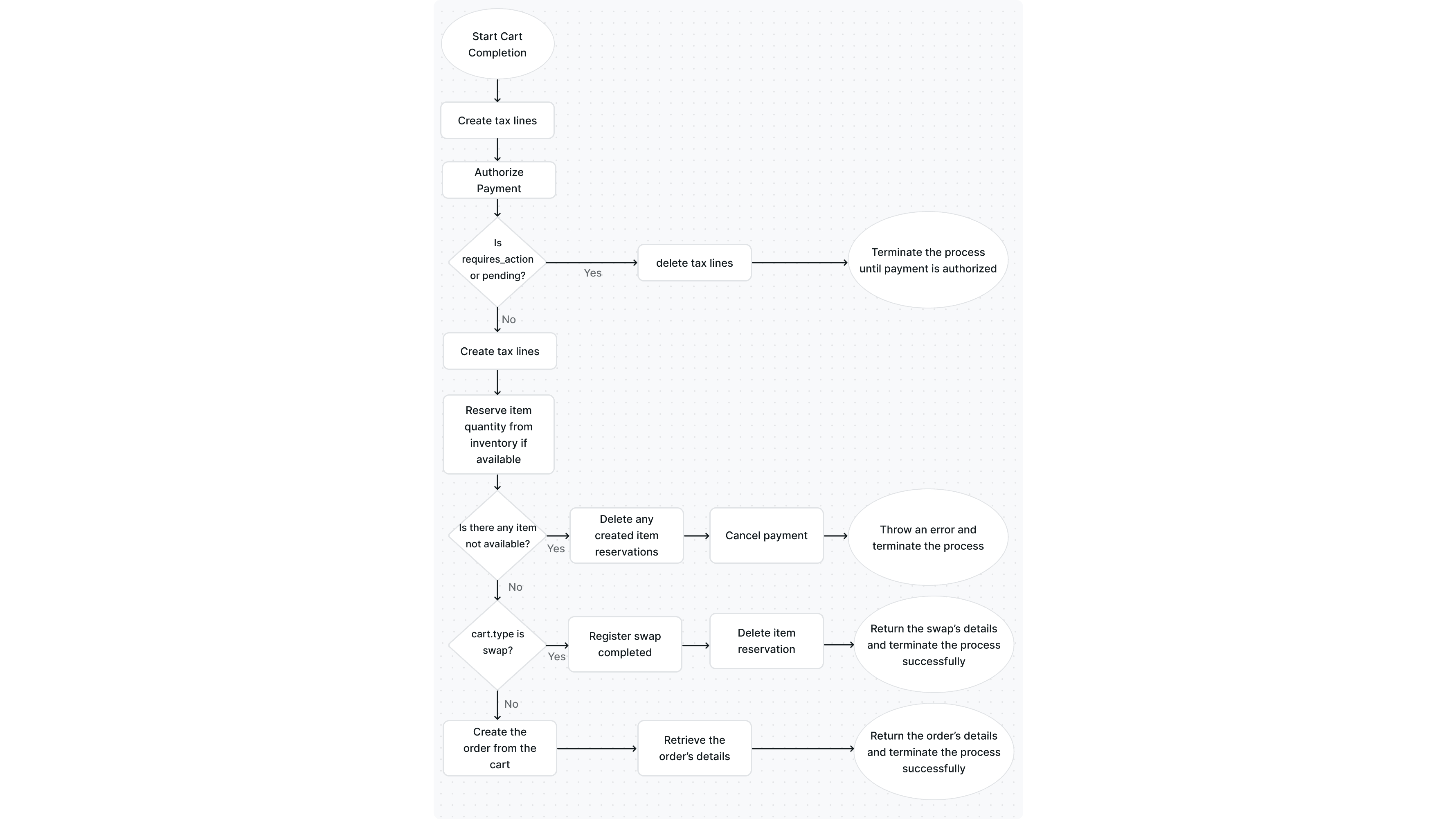
The process is implemented as follows:
- When the idempotency key’s recovery point is set to
started, the tax lines are created for the items in the cart. This is done using theCartService's createTaxLines method. If that is completed with no errors, the recovery point is set totax_lines_createdand the process continues. - When the idempotency key’s recovery point is set to
tax_lines_created, the payment is authorized using theCartService's method authorizePayment. If the payment requires more action or is pending authorization, then the tax lines that were created in the previous steps are deleted and the cart completion process is terminated. Once the payment is authorized, the process can be restarted. - When the idempotency key’s recovery point is set to
payment_authorized, tax lines are created again the same way as the first step. Then, the inventory of each of the items in the cart is confirmed using theProductVariantInventoryService's method confirmInventory. If an item is in stock, the quantity is reserved using theProductVariantInventoryService's method reserveQuantity. If an item is out of stock, any item reservations that were created are deleted, the payment is canceled, and an error is thrown, terminating the cart completion process. If all item quantities are confirmed to be available:- If the cart belongs to a swap (the
typeattribute is set toswap), the swap is registered as completed using theSwapService's registerCartCompletion method and the inventory item reservations are removed using the Inventory module. The process ends successfully here for a swap. - If the cart belongs to an order, the order is created using the
OrderService's method createFromCart. The order is then retrieved and sent in the response.
- If the cart belongs to a swap (the
- Once the process detailed above is done, the idempotency key’s recovery point is set to
finished.
Cart’s Relation to Other Entities
Region
A cart is associated with a region, which is represented by the Region entity. This ensures the prices, discounts, and other conditions that depend on the region are accurate for a customer.
The region’s ID is stored in the Cart entity under the attribute region_id. You can also access the region by expanding the region relation and accessing cart.region.
Sales Channel
A sales channel indicates different selling points a business offers its products in. It is represented by the SalesChannel entity.
A cart can be associated with a sales channel. When adding products to the cart, it’s important that the cart and the product belong to the same sales channel.
The sales channel’s ID is stored in the sales_channel_id attribute of the Cart entity. You can also access the sales channel by expanding the sales_channel relation and accessing cart.sales_channel.
Address
A cart can have a shipping and a billing address, both represented by the Address entity.
The billing address’s ID is stored in the billing_address_id attribute of the Cart entity. You can also access the billing address by expanding the billing_address relation and accessing cart.billing_address.
The shipping address’s ID is stored in the shipping_address_id attribute of the Cart entity. You can also access the shipping address by expanding the shipping_address relation and accessing cart.shipping_address.
LineItem
Products added to the cart are represented by the LineItem entity. You can access the cart’s items by expanding the items relation and accessing cart.items.
Discount
Discounts can be added to the cart to deduct the cart’s total. A discount is represented by the Discount entity.
You can access the discounts applied on a cart by expanding the discounts relation and accessing cart.discounts.
GiftCard
Gift cards can be applied on a cart to benefit from a pre-paid balance during payment. A gift card is represented by the GiftCard entity.
You can access the gift cards applied on a cart by expanding the gift_cards relation and accessing cart.gift_cards.
Customer
A cart can be associated with either a logged-in customer or a guest customer, both represented by the Customer entity.
You can access the customer by expanding the customer relation and accessing cart.customer.
PaymentSession
A payment session is an available payment method that the customer can use during the checkout process. It is represented by the PaymentSession entity.
A cart can have multiple payment sessions that the customer can choose from. You can access the payment sessions by expanding the payment_sessions relation and accessing cart.payment_sessions.
You can also access the currently selected payment session through cart.payment_session.
Payment
A payment is the authorized amount required to complete the cart. It is represented by the Payment entity.
The ID of the payment is stored in the payment_id attribute of the Cart entity. You can also access the payment by expanding the payment relation and accessing cart.payment.
ShippingMethod
A shipping method indicates the chosen shipping method used to fulfill the order created later. It is represented by the ShippingMethod entity.
A cart can have more than one shipping method. You can access the shipping methods by expanding the shipping_methods relation and accessing cart.shipping_methods.